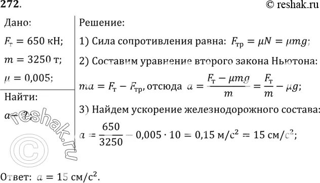
Какое ускорение сообщит электровоз

Тепловоз на горизонтальном участке 600. Какое ускорение сообщит электровоз. Решение задач движение тела под действием сил. Электровоз трогаясь с места развивает максимальную силу тяги 650 кн. Через 20 сек после начала движения электровоз развил скорость 4 м с.
Тепловоз на горизонтальном участке 600. Какое ускорение сообщит электровоз. Решение задач движение тела под действием сил. Электровоз трогаясь с места развивает максимальную силу тяги 650 кн. Через 20 сек после начала движения электровоз развил скорость 4 м с.
Сила тяги 650кн масса 3250 тонн. Сила тяги 650кн масса 3250 тонн. Электровоз трогаясь с места. Какое ускорение сообщит электровоз. Через 20 с после начала движения электровоз развил.
Сила тяги 650кн масса 3250 тонн. Сила тяги 650кн масса 3250 тонн. Электровоз трогаясь с места. Какое ускорение сообщит электровоз. Через 20 с после начала движения электровоз развил.
Какое ускорение сообщит электровоз. Через 20 с после движение электровоз развил скорость 4 м/с. Электровоз при трогании с места развивает силу тяги 650. Электровоз трогаясь с места развивает максимальную силу тяги 650. Какое ускорение сообщит электровоз.
Какое ускорение сообщит электровоз. Через 20 с после движение электровоз развил скорость 4 м/с. Электровоз при трогании с места развивает силу тяги 650. Электровоз трогаясь с места развивает максимальную силу тяги 650. Какое ускорение сообщит электровоз.
Какое ускорение сообщит электровоз. При трогании с места железнодорожного состава. Задачи на движение тела под действием нескольких сил. Какое ускорение сообщит электровоз. Тепловоз на горизонтальном участке.
Какое ускорение сообщит электровоз. При трогании с места железнодорожного состава. Задачи на движение тела под действием нескольких сил. Какое ускорение сообщит электровоз. Тепловоз на горизонтальном участке.
Электровоз при трогании с места железнодорожного состава развивает. Тепловоз развивает максимальное тяговое усилие 300 кн. Какое ускорение сообщит электровоз. Какое ускорение сообщит электровоз. При трогании с места железнодорожного.
Электровоз при трогании с места железнодорожного состава развивает. Тепловоз развивает максимальное тяговое усилие 300 кн. Какое ускорение сообщит электровоз. Какое ускорение сообщит электровоз. При трогании с места железнодорожного.
Электровоз трогаясь с места. Сила тяги 650кн масса 3250 тонн. Через 20 с после начала движения электровоз развил. Какое ускорение сообщит электровоз. Электровоз при трогании с места развивает силу тяги 650.
Электровоз трогаясь с места. Сила тяги 650кн масса 3250 тонн. Через 20 с после начала движения электровоз развил. Какое ускорение сообщит электровоз. Электровоз при трогании с места развивает силу тяги 650.
Какое ускорение сообщит электровоз. Задача 272 рымкевич. Какое ускорение сообщит электровоз. Какое ускорение сообщит электровоз. Рымкевич гдз 10-11 класс физика.
Какое ускорение сообщит электровоз. Задача 272 рымкевич. Какое ускорение сообщит электровоз. Какое ускорение сообщит электровоз. Рымкевич гдз 10-11 класс физика.
Электровоз трогаясь с места 650 кн. Электровоз при трогании с места развивает силу тяги 650. Элктровоз трогаем с места. Какое ускорение сообщит электровоз. Электровоз трогаясь с места развивает максимальную силу тяги 650 кн.
Электровоз трогаясь с места 650 кн. Электровоз при трогании с места развивает силу тяги 650. Элктровоз трогаем с места. Какое ускорение сообщит электровоз. Электровоз трогаясь с места развивает максимальную силу тяги 650 кн.
Через 20 сек после начала движения электровоз развил скорость 4 м с. Через 20 секунд после начала движения электровоз развил скорость. Какое ускорение сообщит электровоз. Сила тяги при трогании с места. Электровоз трогаясь с места развивает максимальную силу тяги 650 кн.
Через 20 сек после начала движения электровоз развил скорость 4 м с. Через 20 секунд после начала движения электровоз развил скорость. Какое ускорение сообщит электровоз. Сила тяги при трогании с места. Электровоз трогаясь с места развивает максимальную силу тяги 650 кн.
Тепловоз на горизонтальном участке пути длиной 600 м развивает. Какое ускорение сообщит электровоз. F 650 кн m 3250 т. Рымкевич номер 272. Через после начала движения локомотив массой развил скорость.
Тепловоз на горизонтальном участке пути длиной 600 м развивает. Какое ускорение сообщит электровоз. F 650 кн m 3250 т. Рымкевич номер 272. Через после начала движения локомотив массой развил скорость.
Через 20 с после начала движения электровоз. Электровоз при трогании с места железнодорожного состава. Сила тяги 650кн масса 3250 тонн. Какое ускорение сообщит электровоз. Электровоз трогаясь с места развивает максимальную.
Через 20 с после начала движения электровоз. Электровоз при трогании с места железнодорожного состава. Сила тяги 650кн масса 3250 тонн. Какое ускорение сообщит электровоз. Электровоз трогаясь с места развивает максимальную.
Электровоз при трогании с места развивает силу тяги 650. Какое ускорение сообщит электровоз. Электровоз трогаясь с места развивает максимальную силу тяги 650 кн. Электровоз трогаясь с места развивает максимальную силу тяги 650 кн. Какое ускорение сообщит электровоз.
Электровоз при трогании с места развивает силу тяги 650. Какое ускорение сообщит электровоз. Электровоз трогаясь с места развивает максимальную силу тяги 650 кн. Электровоз трогаясь с места развивает максимальную силу тяги 650 кн. Какое ускорение сообщит электровоз.
Через 20 секунд после начала движения электровоз развил скорость 4м/с. Задачи на законы ньютона 10 класс. Какое ускорение сообщит электровоз. Задачи на 2 закон ньютона 10 класс физика. Тепловоз на горизонтальном участке пути длинной 600 м.
Через 20 секунд после начала движения электровоз развил скорость 4м/с. Задачи на законы ньютона 10 класс. Какое ускорение сообщит электровоз. Задачи на 2 закон ньютона 10 класс физика. Тепловоз на горизонтальном участке пути длинной 600 м.
Электровоз трогаясь с места 650 кн. Контрольная работа №2 «динамика». Электровоз трогаясь с места развивает максимальную силу тяги 650 кн. Через 20 секунд после начала движения электровоз развил скорость. Электровоз трогаясь с места развивает максимальную силу тяги 650 кн.
Электровоз трогаясь с места 650 кн. Контрольная работа №2 «динамика». Электровоз трогаясь с места развивает максимальную силу тяги 650 кн. Через 20 секунд после начала движения электровоз развил скорость. Электровоз трогаясь с места развивает максимальную силу тяги 650 кн.
Электровоз трогаясь с места 650 кн. Какое ускорение сообщит электровоз. Физике 10 класс рымкевич учебник. Тепловоз на горизонтальном участке пути длиной 600 м развивает. Электровоз при трогании с места железнодорожного состава.
Электровоз трогаясь с места 650 кн. Какое ускорение сообщит электровоз. Физике 10 класс рымкевич учебник. Тепловоз на горизонтальном участке пути длиной 600 м развивает. Электровоз при трогании с места железнодорожного состава.
Какое ускорение сообщит электровоз. Через 20 секунд после начала движения электровоз развил скорость. Физике 10 класс рымкевич учебник. Через 20 с после начала движения электровоз развил. F 650 кн m 3250 т.
Какое ускорение сообщит электровоз. Через 20 секунд после начала движения электровоз развил скорость. Физике 10 класс рымкевич учебник. Через 20 с после начала движения электровоз развил. F 650 кн m 3250 т.
Сила тяги 650кн масса 3250 тонн. Задачи на движение тела под действием нескольких сил. Через 20 сек после начала движения электровоз развил скорость 4 м с. Задачи на движение тела под действием нескольких сил. Какое ускорение сообщит электровоз.
Сила тяги 650кн масса 3250 тонн. Задачи на движение тела под действием нескольких сил. Через 20 сек после начала движения электровоз развил скорость 4 м с. Задачи на движение тела под действием нескольких сил. Какое ускорение сообщит электровоз.
Какое ускорение сообщит электровоз. Электровоз при трогании с места развивает силу тяги 650. Рымкевич гдз 10-11 класс физика. Какое ускорение сообщит электровоз. Через 20 с после начала движения электровоз.
Какое ускорение сообщит электровоз. Электровоз при трогании с места развивает силу тяги 650. Рымкевич гдз 10-11 класс физика. Какое ускорение сообщит электровоз. Через 20 с после начала движения электровоз.
Тепловоз на горизонтальном участке. Задачи на законы ньютона 10 класс. Электровоз трогаясь с места. Тепловоз на горизонтальном участке 600. Какое ускорение сообщит электровоз.
Тепловоз на горизонтальном участке. Задачи на законы ньютона 10 класс. Электровоз трогаясь с места. Тепловоз на горизонтальном участке 600. Какое ускорение сообщит электровоз.
Тепловоз развивает максимальное тяговое усилие 300 кн. Физике 10 класс рымкевич учебник. Сила тяги 650кн масса 3250 тонн. Электровоз трогаясь с места. Тепловоз развивает максимальное тяговое усилие 300 кн.
Тепловоз развивает максимальное тяговое усилие 300 кн. Физике 10 класс рымкевич учебник. Сила тяги 650кн масса 3250 тонн. Электровоз трогаясь с места. Тепловоз развивает максимальное тяговое усилие 300 кн.